新葡京娱乐-葡京娱乐场_百家乐玩法_全讯网导航 (中国)·官方网站

En

周禮杰團隊在《Chemical Engineering Journal》發表文章

來源: 發布時間:2024-02-23 17:00 點擊數: Views

近日,深圳大學化學與環境工程學院周禮杰團隊在期刊《Chemical Engineering Journal》(影響因子15.1,中科院JCR 1區,TOP期刊)上發表了題為《Investigating cake layer development and functional genes in formate- and acetate-driven heterotrophic denitrifying AnMBRs》的研究論文。該團隊周禮杰副教授為論文唯一通訊作者,碩士研究生董楠為論文第一作者,深圳大學為第一作者單位及通訊單位。

異養反硝化已被用于處理化肥、炸藥和金屬精加工部門產生的含硝酸鹽廢水。為驅動異養反硝化而應用的傳統碳源,不僅成本高昂,而且可能在無意中導致運營中產生的二氧化碳。尋找新的綠色碳源是有必要的。甲酸鹽(一種單碳分子)最近在綠色化學和環境工程領域都受到了關注。甲酸鹽被設想為碳中和生物經濟的核心。電化學CO2氣體固定是碳中性甲酸鹽合成的一種有前途的方法。目前,甲酸鹽在廢水處理中的應用已有文獻記載。然而,它并不是許多細菌的理想碳源和能源。目前,甲酸鹽在驅動異養反硝化中的應用在文獻中仍未得到充分探索。從可持續廢水處理的角度來看,厭氧膜生物反應器(AnMBR)在廢水處理方面比傳統的活性污泥工藝具有明顯的優勢。在為AnMBR開發的多種膜類型中,平板膜組件因其占地面積小、膜更換方便和高效處理而受到關注。然而,AnMBR并非沒有挑戰。膜污染以孔隙堵塞和濾餅層形成為特征,阻礙了AnMBR的廣泛采用。

針對以上問題,本研究以甲酸鈉(人民幣2800.00元/噸,工業級)作為非常規碳源和能源進行異養反硝化研究。乙酸鈉(人民幣5400.00元/噸,工業級)作為污水處理廠常規但昂貴的碳源作為對照實驗。特別地,我們評估了甲酸鹽進料的AnMBR與乙酸鹽進料的AnMBR在低C/N比和高C/N比(即2.9,3.7)下的膜污染和功能基因,以探究甲酸鹽在AnMBR脫氮過程中是否有利。在這項研究中,我們使用了專為實驗室應用而設計的標準商用膜,目的是為中國的小型污水處理廠提供新的見解,特別是在土地受限和人口密集的城市,如中國深圳。未來,我們將根據本研究獲得的知識,在類似的廢水處理方案中進行大規模研究。

圖1論文摘要圖

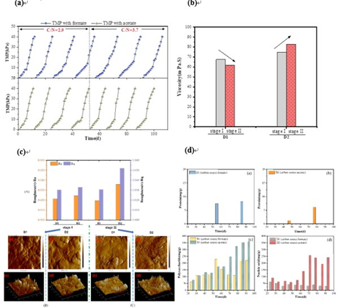
圖2(a)展示了兩個AnMBRs的TMP變化,使用甲酸鹽作為唯一的碳和能量來源來培養反硝化細菌,導致TMP的增加比傳統的乙酸鹽慢得多。圖2(b)顯示,乙酸鹽進料的污泥粘度(平均80 m Pa.S)明顯高于甲酸鹽進料的污泥粘度(平均65 m Pa.S)。高粘度與膜表面污染程度呈正相關,并降低了膜通量。原子力顯微鏡表明(圖2(c)),乙酸鹽進料的濾餅層的Ra和Rq值均高于其對應甲酸鹽進料的濾餅層。因此,乙酸鹽進料的AnMBR的膜表面比甲酸鹽進料的AnMBR粗糙得多。EPS粘附可能是導致濾餅層致密或疏松的主要觸發因素和機制,其顆粒在長期膜過濾過程中會堵塞膜孔或形成濾餅層。圖2(d)顯示,兩種AnMBRs濾餅層中的EPS-蛋白質含量幾乎不存在。另一方面,乙酸鹽進料的濾餅層中的多糖和核酸含量明顯高于甲酸鹽進料的濾餅層。造成這種現象的可能原因可能是甲酸鹽和乙酸鹽的代謝途徑不同。

膜污染是膜技術在廢水處理中推廣和應用的主要障礙。由于膜污染,膜更換是必要的,約占MBR運營成本的50%。以上結果表明,甲酸鹽作為碳源的膜污染比乙酸鹽低,可以降低膜更換頻率和運行成本。這項研究展示了實驗室規模膜的性能,提供了與廢水處理相關的結垢機制的見解。未來,將進行全面和中試規模的膜研究,以進一步擴展和驗證這些結果。

圖2(a)AnMBR在操作過程中的TMP變化;(b)污泥粘度變化;(c)膜表面的AFM表征;(d)EPS濃度變化(D1:甲酸鹽進料;D2:乙酸鹽進料)

采用16S rRNA基因和宏基因組測序分析了膜組件中濾餅層中的微生物種群和功能基因。EPS在生物膜形成中發揮著重要作用,exoP、pelABCDEFG、pslAEFGHJ、vpsMNO、wza、gfcE是胞外多糖生物合成相關基因(https://www.kegg.jp/kegg/pathway.html)。碳水化合物活性酶(CAZymes)在去除生物膜和胞外多糖(EPS)的工業過程中極為重要,包括糖苷水解酶(GHs)、糖苷轉移酶(GTs)、多糖裂解酶(PLs)、碳水化合物酯酶(CEs)和輔助氧化還原酶類(AAs)(https://www.cazy.org/)。

在門水平(圖3a),在甲酸鹽進料的AnMBR濾餅層樣品中,從I期到II期,Bacteroidetes的豐度從33%下降到12%,而Proteobacteria的豐度從20%增加到29%。對于乙酸鹽進料的AnMBR濾餅層樣品,Bacteroidetes的豐度從42%增加到56%,而Proteobacteria和Firmicutes的豐度分別從19%下降到5%和從9%下降到5%。據報道,Proteobacteria和Firmicutes通過有效分解大分子和芳香族蛋白物質來降低膜污染特性。MAG_7(門:Firmicutes)、MAG_16和MAG_34(門:Proteobacteria)都含有CAZYmes,它們在甲酸鹽進料的AnMBR中更為主要。MAG_1(門:Cloacimonadota)在II期成為甲酸鹽進料的主要MAG,占30%(圖3(b))。已知該門的成員通過β-氧化降解具有四個或更多碳原子的有機物,并且能夠使用氫或甲酸鹽作為能源。MAG_1不包含EPS合成基因,但含有CAZymes。

在甲酸鹽進料的AnMBR中,Lentimicrobium(MAG_2)從10%下降到1.8%,但在乙酸鹽進料的AnMBR中從17%增加到38%。Lentimicrobium是一種碳水化合物發酵細菌。此外,在科水平上,Anaerolineae(MAG_3)在甲酸鹽進料中從7.6%下降到3.0%,在乙酸鹽進料中從10%增加到15%,它可能通過細胞外PS的排泄或作為先鋒物種對加速污泥絮凝體的形成產生重大影響。Lentimicrobium和Anaerolineaceae都是具有DNRA能力的細菌,可以合成EPS,這可能導致乙酸鹽進料的AnMBR中更嚴重的膜污染。同時,它們還含有CAZymes,可以降解復雜的碳水化合物。因此,我們進一步計算了甲酸鹽和乙酸鹽進料的EPS生物合成基因和CAZYmes的總豐度,圖4(a)可以看出,甲酸鹽進料的AnMBR具有較少的EPS生物合成基因和更多的降解復雜EPS的酶。這一結果與以下觀察結果一致:當甲酸鹽被用作反硝化的碳源時,產生的結垢較少。

氮功能基因顯示,甲酸鹽進料的AnMBR具有更多的DEN基因(圖4(b))。隨著C/N比例的增加,乙酸鹽進料的AnMBR可能積累了更多的DNRA細菌,而甲酸鹽進料的AnMBR可能積累了更多的反硝化細菌(圖4(c))。圖4(d)顯示了基于KEGG的主成分分析(PCA)。最重要的是,甲酸鹽進料和乙酸鹽進料的PCA趨勢不同。甲酸鹽進料的PC1和PC2均減少,乙酸鹽進料的PC1增加,PC2減少。這也可能表明在兩個反應器中形成的不同膜污染趨勢。

圖3(a)豐度前15%物種在門水平上的相對豐度;(b)豐度前15%的MAG(D1:甲酸鹽進料;D2:乙酸鹽進料)

圖4(a)EPS生物合成基因和CAZYmes相關基因的豐度;(b)參與反硝化和DNRA的氮循環基因的百分比;(c)隨著C/N比的增加,甲酸鹽和乙酸鹽對可加重膜污染的DNRA細菌的變化;(d)細菌群落的PCA分析(D1:甲酸鹽進料;D2:乙酸鹽進料)。

這項研究中發現了甲酸鹽可以由二氧化碳生產得來,在實驗室規模下具有良好的異養反硝化潛力。甲酸鹽進料的AnMBR表現出顯著的TN去除率,具有更多的DEN基因和更多的CAZymes來降低膜污染(Candidatus Cloacimonadota、Azospirillu物種豐度顯著增加)。然而,乙酸鹽進料的AnMBR以AnaerolineaeLentimicrobium屬為主,具有較多的DNRA基因和EPS生物合成基因,這可能導致在出水中NH4+-N的出現和更嚴重的膜污染。未來還將在類似的廢水處理中使用全/中試規模的膜,以更好地彌合本研究中實驗室規模的膜的結果與實際應用之間的差距。

這項工作得到了廣東省基礎與應用基礎研究基金、深圳市自然科學基金的支持。

原文鏈接:https://www.sciencedirect.com/science/article/pii/S1385894724011082


(來源 化學與環境工程學院)

五张百家乐的玩法技巧和规则| 狮威百家乐官网娱乐城| 大发888 com| 百家乐平六亿财富网| 百家乐官网平台在线| 百家乐游戏什么时间容易出对| 桃园县| 百家乐赌机凤凰软件| 澳门百家乐娱乐平台| 百家乐官网游戏机压法| 百家乐真人百家乐皇冠开户| 万安县| 威尼斯人娱乐城首存| 福布斯百家乐官网的玩法技巧和规则 | 高档百家乐桌子| 皇冠国际现金网| 百家乐投注信用最好的| 现金百家乐官网信誉| 澳门百家乐怎洋赢钱| 务川| 澳门百家乐网40125| 乐百家乐官网彩现金开户| 澳门百家乐真人斗地主| 百家乐官网北京| 陆丰市| 全讯网找a3322.com| 百家乐官网双龙| 博狗博彩网站,| 养狗对做生意风水好吗| 网上真钱麻将游戏| 大发8888下载| 开心8百家乐游戏| 送彩金百家乐官网平台| 棋牌娱乐城注册送58| 狮威百家乐娱乐城| 百家乐官网路珠多少钱| 赛马会娱乐城| 大发888官方网站指定开| 百家乐实时路单| 百家乐官网最佳下注方法| bet365 日博|